自制简易遥控开关
该遥控开关的特点是不需要专用遥控手柄,可用家用的彩电遥控器进行遥控操作,能非常方便地对家用电器实行开、关控制,遥控距离可达六、七米。电路原理如下图所示。

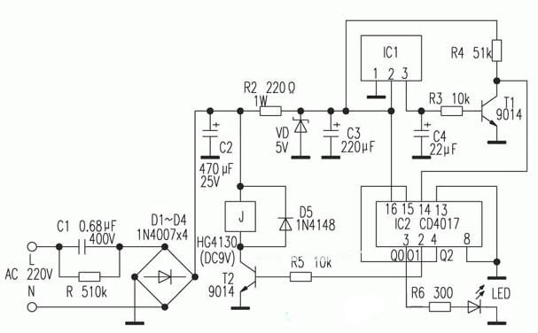
图中IC1为彩电遥控接收头,1脚为地,2脚为+5V电源端,3脚为信号输出端,未接收到信号时为+3.6V左右,接收到信号时为0V左右,IC2为CD4017十进制计数/译码集成电路。
交流220V电源经降压、整流和滤波后得到的直流12V电压作为继电器的工作电压,+12V再经R2限流,VD稳压后得到+5V为电路其他部分供电。静态时,T1导通,IC2的状态为Q0=1,并保持不变,指示灯LED点亮。当按下遥控器的任一按键时,IC1的3脚输出一串低电平脉冲,经C4平滑后,T1由导通变为截止,IC2的脚输入一正脉冲,Q0=0,Q1=1,T2导通,J吸合,被控制的家用电器得电工作。再按一次遥控器时,Q1=0,Q2=1,由于Q2端接IC2脚,使IC2复位,Q0=1,因此J失电,被控制得电器断电。
- 刊登此文只为传递信息,并不表示赞同或者反对作者观点。
- 如果此内容给您造成了负面影响或者损失,本站不承担任何责任。
- 如果内容涉及版权问题,请及时与我们取得联系。
上一篇:小型立体声调频发射机电路

文章评论